摘要:最新液氨国标已经发布,该标准对于液氨的生产、储存、运输和使用等方面做出了详细规定。新国标强调了液氨的安全性和质量监管,加强了对液氨产品的检测和认证要求。新国标还提供了液氨使用中的注意事项和应急处置措施。对于相关企业和用户来说,了解最新液氨国标的内容和要求,对于保障液氨的安全使用和质量稳定具有重要意义。
液氨国标概述
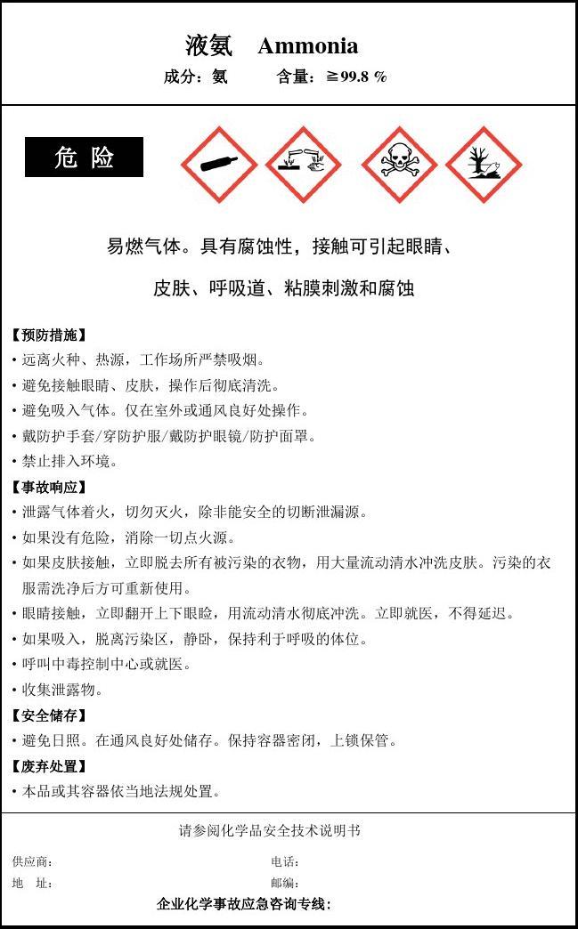
液氨,作为一种无色液体,具有强烈的刺激性气味,因其独特的化学性质而被广泛应用于化工、冶金、合成纤维等领域,由于其具有一定的危险性,如易燃易爆、有毒等,国家对其生产、储存、运输及应用进行了严格的管理和监管,为了规范液氨的各环节操作,国家制定了相应的标准,即液氨国标,随着科学技术的不断进步和工业生产的发展,液氨国标也在不断更新和完善,以确保液氨的质量和安全,保障人民群众的生命财产安全,促进工业生产的可持续发展。
要点解析
1、液氨的生产与质量控制
(1)生产过程的规范化:液氨的生产过程必须符合国家相关法律法规的要求,确保生产过程的合规性,生产厂家必须具备相应的生产资质和条件,严格按照生产工艺流程进行生产。
(2)质量控制体系的建立:液氨生产厂家必须建立完善的质量控制体系,实时监控生产过程,确保产品质量符合国家标准,定期进行质量检测,确保产品的安全性和可靠性。
2、液氨的储存与运输安全
(1)储存设施的标准化:液氨的储存必须符合国家相关标准,储存设施应具备良好的密封性能,防止泄漏事故的发生,储存区域应具备良好的通风条件,避免有毒气体的积聚。
(2)运输管理的规范化:液氨的运输必须符合国家相关法规和标准的要求,运输过程中应确保容器的安全,避免泄漏、爆炸等事故的发生,对运输人员进行专业培训,提高其安全意识和应急处理能力。
最新国标的亮点与意义
最新液氨国标在多个方面进行了更新和完善,具有以下亮点和意义:
1、更加严格的生产品控要求:新国标对液氨的生产过程、质量控制等方面提出了更为严格的要求,显著提高了液氨产品的质量和安全性。
2、加强了储存与运输安全:新国标对液氨的储存和运输进行了更加详细的规定和指导,显著增强了液氨在这些环节的安全性。
3、拓展了应用领域并加强监管:新国标规范并拓展了液氨的应用领域,同时加强了监管力度,促进了液氨的合规应用和可持续发展。
最新液氨国标的发布实施对于保障人民群众的生命财产安全、促进工业生产的可持续发展具有重要意义,我们应当深入学习贯彻新国标的要求,加强液氨各环节的管理,确保液氨的安全和质量,还应积极探索液氨的新应用领域,发挥其更大的经济价值和社会价值。







还没有评论,来说两句吧...